首页 > 新闻动态 > 公司新闻 > 正文

2024年度环境、社会及管治报告

发布时间:2025-09-16 07:58:00

本报告是河南泰隆电力设备股份有限公司(以下简称 “公司”)
发布的 ESG 报告。本报告秉承着客观、规范、透明和全面的原则,
详细披露了公司近期在环境、社会、公司治理领域的实践和绩效,旨
在积极回应利益相关方及社会公众。


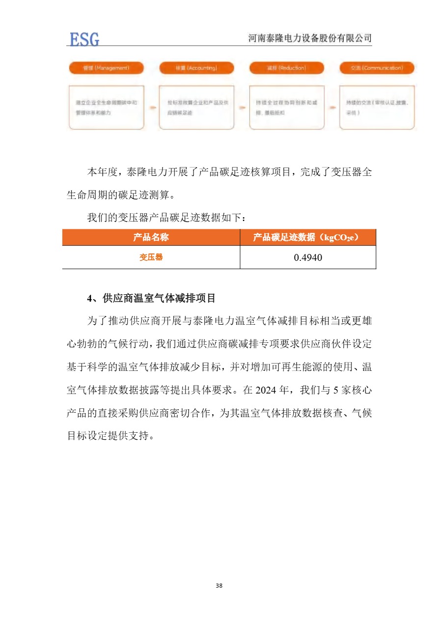
第三章 企业 ESG 理念与治理
3.1 企业 ESG 理念
泰隆电力的 ESG 发展规划紧密围绕其核心使命 ——“心系客
户、升华自我”,为客户提供优质产品。
在环境方面,公司以 “国家级绿色工厂” 为基础,践行 “碳达峰、
碳中和” 国家战略,将环境责任融入全产业链。在生产端,通过绿色
工艺设计与节能减排技术降低能耗,持续优化生产流程以减少污染物
排放,且明确不属于重点排污企业;在产品端,聚焦油浸式变压器、
干式变压器、组合式变压器的研发,以技术创新推动机械设备的发展,
助力全球低碳转型。同时,依托 “河南省工程研究中心”等研发平
台,探索智能变配电装备自动化低碳化发展。
在社会维度,秉持“助团队实现梦想、帮客户创造价值、为社会
承担责任”的使命,公司将社会价值作为发展核心。针对员工,通过
专业培训、职业晋升通道及中高级职称人才培养体系,实现个人与企
业共同成长;面向客户,以 35kV 及以下全品类产品及 ISO 三体系
认证保障品质,持续创造商业价值;投身社会公益,参与“新乡高新
区脱贫攻坚”精准扶贫,在疫情及汛情期间积极捐赠,以产业优势反
哺社会发展。
从治理角度出发,公司拥有电力工程和机电工程总承包叁级和承
转装(修、试)叁级安装资质;电力工程、变电工程、送电工程、新
能源发电专业乙级设计资质、售电资质,公司主要产品及服务有配电
监测智能云安全预警系统、电力变压器、组合式变压器、预装式变电
站、智能高低压配电开关设备、电缆分接箱、直流电源成套装置、智
能型信号电源屏、电力系统综合自动化控制装置、清洁能源供热供冷、
太阳能光伏发电等。并取得了国家电网、中铁、中航工业、中建、中
电建、国开投资、万达集团等著名企业的高度认可。公司先后获得了
“国家重点新产品”、“国家科技型中小企业创新基金”“河南省名牌产
品”、新乡市科学技术进步奖一等奖、“河南省节能产品”、“河南省首
台套”、“国家节能产品认证”、“河南省两化融合管理体系贯标试点”、
“河南省第三批入库科技型中小企业”、“省级制造业与互联网融合发
展试点示范名单”、“第二批河南省服务型制造示范名单”、工信部
2020-2021 年度物联网关键技术与平台创新类示范项目、河南省“专精
特新”中小企业等荣誉称号。通过完善的公司治理体系,实现股东、
员工、客户与社会的多方共赢。
3.2 企业 ESG 治理情况
泰隆电力董事会高度重视 ESG 工作,将其视为公司长期战略发
展的重要组成部分。董事会整体对公司的 ESG 战略方向制定、重大
决策以及监督执行负责。通过定期审议 ESG 相关报告,确保公司在
环境、社会和治理方面的举措与公司整体战略目标相一致。
为进一步强化 ESG 治理,董事会设立了专门委员会。该委员会
成员由具备丰富经验和专业知识的董事构成,全面覆盖环境、社会和
治理等所有 ESG 层面。委员会负责深入研究 ESG 相关议题,向董
事会提供专业建议,推动 ESG 战略的具体实施,并监督公司各部门
在 ESG 工作上的执行情况。在 2024 年,委员会多次召开会议,对
公司的碳中和目标推进、供应链 ESG 管理等关键事项进行了深入讨
论与决策。
泰隆电力始终坚持合法、合规且符合道德规范的经营理念,将
ESG 理念融入公司的每一项业务流程与决策中。在反腐败方面,秉
持对腐败 “零容忍” 态度,做到反贪腐管理 “全覆盖、无禁区”。在
2023 年,更新了《员工手册》中安全、反腐败相关条款,通过 ISO
37001 反贿赂管理体系的复审,进一步完善反贪腐管理工作框架,预
防并减少贿赂与腐败风险,推动商业道德文化建设。
在反垄断及反不正当竞争方面,积极践行《泰隆电力反垄断合规
行为规范》,将其作为《泰隆电力员工行为准则》的要求之一,明确
垄断协议、滥用市场支配地位、经营者集中合规与反垄断调查程序等
内容,指导业务合规开展。针对海外业务,制定《泰隆电力国际反垄
断合规工作指引》,促进海外公平竞争的合规文化,增强防范境外反
垄断法律风险的能力。
3.3 企业 ESG 相关经营环境分析
一、外部环境分析
国家层面《电力装备行业稳增长工作方案 (2025—2026 年)》
明确绿色化数字化转型方向,沪深北交易所 ESG 强制披露要求落地
后,电力行业披露率已超 98%,既倒逼企业规范 ESG 管理,也为
合规企业开辟差异化竞争赛道。河南省推进的源网荷储一体化建设覆
盖九大应用场景,地方政府对绿色工厂、数字化转型企业的专项扶持
政策,进一步降低了 ESG 相关投入成本,形成 “国家顶层设计 + 区
域专项支持” 的政策红利。
行业层面,输配电及控制设备行业正从 “规模扩张” 向 “质量效
益 + ESG 绩效” 转型,全球能源结构调整推动智能电网、储能装备
需求激增,“光储充” 一体化、能碳管理成为行业热点。行业集中度
逐步提升,国家先进制造业集群年均营收增速目标达 7%,龙头企业
通过 ESG 绩效提升巩固供应链地位,市场竞争已延伸至 “技术 +
ESG” 双维度。政策鼓励电力装备能效提升、核心技术突破与退役装
备循环利用,产学研合作成为技术创新的主要路径,这一趋势为深耕
技术创新的企业提供了发展机遇。
市场端呈现需求升级与波动风险并存的态势,国家电网、大唐集
团等核心客户已将 ESG 表现纳入采购评价体系,对电力设备的节能
性、智能化、低碳化要求显著提高,与行业绿色转型方向高度契合。
但电力设备行业总市值短期波动明显,2025 年 10 月行业指数涨跌
幅介于 - 1.12% 至 6.68% 之间,市场不确定性可能影响企业 ESG
投入的持续性。
区域环境为企业 ESG 实践提供了独特支撑,公司位于新乡国家
高新技术开发区,区域聚集电力装备制造核心资源,政策重点支持制
造业数字化与绿色转型。新乡高新区推进的 “光储充” 一体化充电站
等绿色项目,与河南省多领域源网荷储项目落地形成呼应,为公司技
术转化与业务拓展提供了丰富的本地化实践场景,产业集聚效应与场
景赋能显著降低了 ESG 实践的落地成本。
二、内部环境分析
公司建立健全现代企业制度,推行 “6S 管理”“精益管理” 等
先进模式,搭建数字化合规管理系统,集成风险评估、违规报告等功
能,制定采购控制、质量管控、安全生产等系列制度,2023 年未发
生重大质量与安全事故,为 ESG 实践奠定扎实基础。同时,公司拥
有国家高新技术企业、国家专精特新 “小巨人” 企业、河南省绿色
工厂等多项资质认证,进一步强化了 ESG 合规底色。 资源与技术能
力构成核心优势,拥有河南省智能变配电装备工程研究中心等两个省
级研发平台,与华中科技大学、北京航空航天大学等高校开展产学研
合作。累计拥有专利 39 项,软件著作权 9 项,核心产品节能型非晶
合金变压器、智能预装式变电站等获市场广泛应用,精准契合行业绿
色转型需求。数字化转型成效显著,通过 MES、ERP 系统实现管理信
息化,人员效率提升 50%,管理成本降低 30%,开发的泰隆电力 EMS
管理系统与数字孪生系统,实现能源智能调配与配电流程优化,使电
力系统故障率降低 70%~80%,用能成本降低 20%~30%。 运营层面
的 ESG 实践成效显著,公司打造 “光储充” 一体化解决方案,单
站年均提供清洁能源约 30 万度,等效减少 290 吨二氧化碳排放,
节约 120 吨标煤,践行绿色发展理念。生产端推行精益化生产,减
少资源能源浪费,建立 “进厂 - 过程 - 出厂” 全流程检验体系,
通过 PDCA 循环持续提升产品质量,同时取得质量、环境、职业健康
和安全、能源管理等多项管理体系认证。利益相关方协同基础扎实,
作为国家电网等大型企业的合格供应商,产品应用于城农网改造等重
大项目,控股子公司资质升级至多项壹级、贰级承包资质,业务覆盖
全产业链。员工管理方面,建立健全人事管理制度,逐步规范公积金
缴纳,通过职业培训提升员工能力;社区责任方面,参与绿色能源项
目建设,助力区域低碳发展,强化了与多元利益相关方的责任纽带。
三、ESG 发展的机遇和风险
(一)机遇
国内 “双碳” 目标深化推进,《电力装备行业稳增长工作
方案 (2025—2026 年)》明确绿色化数字化转型方向,沪深北
交易所 ESG 强制披露要求倒逼行业规范化发展,合规企业可获
得差异化竞争优势。河南省源网荷储一体化建设覆盖九大应用场
景,地方对绿色工厂、数字化转型企业的专项扶持,进一步降低
ESG 投入成本。国际层面,欧盟 CSRD 指令虽带来合规压力,
但提前适配 ESRS 标准可打开欧盟市场准入通道,为企业出海
创造条件。
行业转型催生广阔市场需求。全球能源结构调整推动智能电
网、储能装备需求激增,“光储充” 一体化、能碳管理成为行
业热点,国家先进制造业集群年均营收增速目标达 7%。国家电
网等核心客户已将 ESG 表现纳入采购评价体系,绿色低碳、智
能化电力设备成为供应链优选,为泰隆电力的节能变压器、智能
预装式变电站等核心产品提供增量市场。同时,电力行业供应链
ESG 管理强化,企业可通过构建绿色供应链生态,巩固上下游
合作关系。
绿色金融与区域场景形成双重赋能。电力行业作为绿色转型
重点领域,可借助绿色信贷、转型金融、绿色债券等工具拓宽融
资渠道、降低转型成本。公司位于新乡国家高新技术开发区,区
域聚集电力装备制造核心资源,“光储充” 一体化充电站等本
地项目与河南省多领域源网荷储项目落地,为技术转化与业务拓
展提供丰富的本地化实践场景,产业集聚效应显著降低 ESG 实
践落地成本。
(二)风险
国内 ESG 披露标准逐步与国际接轨,要求从定性描述向定量披
露、从孤立报告向财务联动转型,对披露质量与数据完整性的要求不
断提高。国际层面,欧盟 CSRD 指令要求 2028 财年起,在欧盟有
显著业务的企业需按 ESRS 标准披露,且需覆盖供应链与产品全生
命周期,若未能满足要求,可能面临市场准入受限、订单流失、融资
成本上升等风险。此外,电力行业环保标准不断收紧,生产过程中的
废气、废水、固废处理要求持续提高,合规成本可能进一步增加。
行业竞争与技术迭代加剧。电力装备行业集中度逐步提升,龙头
企业通过技术创新与 ESG 绩效提升巩固市场地位,国家先进制造业
集群龙头企业年均营收增速目标达 10%,市场竞争向 “技术 + ESG”
双维度延伸。技术迭代风险突出,碳化硅器件替代传统晶闸管、高温
超导输电等新技术快速发展,若企业技术研发方向误判或迭代滞后,
可能导致现有生产线与产品面临被替代风险。同时,行业技术标准不
统一,国际与国内标准存在多项指标差异,影响设备出口认证周期。
市场波动与供应链风险传导。电力设备行业总市值短期波动明显,
2025 年 10 月行业指数涨跌幅介于 - 1.12% 至 6.68% 之间,市场
不确定性可能影响企业 ESG 投入的持续性。供应链 ESG 风险日益
凸显,核心客户对上游供应商的 ESG 表现提出更高要求,若上游供



7、运营废弃物管理
泰隆电力运营产生的废弃物经由严格的分类收集与管理机制,并
委托具备资质的第三方机构进行回收处理与再利用。我们制定了泰隆
电力《废弃物管理制度》,规范了固体废弃物处理分类、收集和处理
方法,并规定了生活垃圾回收职责,确保公司运营废弃物得到安全有
序地处理。
(1)危险废弃物
我们深刻认识到,危险废弃物的不当使用和处理可能给客户、员
工、社区以及环境带来潜在的风险。因此,我们致力于不断完善危险
废弃物管理体系,确保严格遵守相关法律法规,并以高度负责的态度
处理我们在产品、活动和服务中涉及的化学物质和产生的有害废弃物。
我们建立了完善的有害废弃物管理制度及流程,通过优化生产和辅助
过程以及提高材料利用效率来避免产生废物。对于产生的有害废弃物,
严格按照相关流程及法规妥善处理。2024 年度,泰隆电力运营中产
生的危险废弃物,包括廢活性炭和廢機油危险废弃物,全部得到无害
化处置。
(2)一般废弃物
泰隆电力运营产生的一般废弃物包括废不锈钢片、废杂铁等,全
部收集后出售。
(二)自然资源与生物多样性
泰隆电力高度重视自然资源对我们产品与服务起到的关键作用,
并对生产与制造过程中所使用的资源进行负责任管理。我们持续优化
产品结构,减少材料的使用,研发并应用再生或节能材料,以最大程
度地减少淡水使用,努力消除自身及价值链运营过程中的资源浪费情
况。泰隆电力持续采取节能节水、废弃物减排等措施,以提升资源使
用效率并减少污染物排放,同时根据运营地相关的法律法规要求,不
断优化运营环境与完善相应的管理体系。
1、水资源管理
水是贯穿于可持续发展各方面的重要资源之一,良好的水循环对
人类社会和自然环境的完整性至关重要。泰隆电力的水资源管理工作
稳扎稳打,持续完善。报告期内,国家加大了环境保护方面的立法力
度,在水资源保护和水管理方面实施了一系列相关的法律法规,泰隆
电力采取积极措施以适应法律新规,并满足监管要求。泰隆电力针对
水资源保护和可持续水管理需求提前布局,通过收集和分析数据,制
定并实施了一系列可持续水管理相关承诺和计划,并对执行情况进行
评估,实现了水资源的可持续平衡和优良水质,保护了重要水域,并
为雇员提供了安全的饮用水。
2、水资源管理程序
我们持续推广可持续水管理理念,建立了完善的水管理体系评估
水相关风险及挑战。公司总经理担任可持续水管理的最高责任人,企
业社会责任中心作为策划和管理部门,负责可持续水管理项目的推行,
并直接向最高管理者汇报。
我们设定了用水总量和水效目标及行动计划,运用先进节水技术、
加强管理措施持续提高用水效率,并逐年检视结果。我们还致力于保





5、生物多样性实践
泰隆电力高度重视生物多样性、水资源和自然生态的保护。我们
推出了以生态保护为主题的公益项目,涵盖了野生动物保护、流浪动
物救助和生态环境保护等多个领域。
本年度,泰隆电力在积极实践生物多样性保护的同时,十分关注
对当地生物多样性和生态环境的影响,2024 年,泰隆电力参与多场
环保主题公益志愿活动,活动形式包括植树造林、清理厂区周边垃圾、
生态知识科普等,以倡导广大用户关注环保、保护生物多样性。
三、气候变化
为推动实现国家“30、60 双碳目标”,泰隆电力认为有责任用
我们的产品与技术助力解决这一挑战。作为一家高新技术企业,泰隆
电力善于通过技术创新提供解决方案,推动清洁技术发展与应用,与
利益相关方携手共创美好未来。我们将气候意识纳入我们向用户交付
“最好用的产品”的全过程,并系统地思考如何将低碳特性与泰隆电
力的战略与品牌进行结合,从而持续开发和优化环境友好的产品和技
术,不断推动公司工厂向零碳过渡的道路上取得令人鼓舞的进展。
泰隆电力优先通过能源效率提升、清洁能源应用、智能制造创新
等措施,实现自身运营层面的碳中和目标。我们也将积极引领全价值
链的低碳转型升级,在专注于提高产品效用和确保产品的经济适用性
的同时,努力降低产品与服务的环境足迹,以期最终实现人人可以获
得负担得起的清洁科技,与利益相关方共建美好的低碳未来。
(一)气候战略
2024 年 10 月,泰隆电力发布新战略“创建绿色工厂”,将绿
色低碳发展与气候应对有机整合。通过改进工艺、提升能源利用效率、
加大可再生能源利用量、推进清洁生产技术的相关应用、建设污染物
监控系统等措施,持续促进绿色生活与低碳社会的转型,创造气候正
效益。
泰隆电力遵循“立即行动、切实可行、稳步推进、持续改造”的
原则,积极应对气候变化。本年度,泰隆电力通过行业实践回顾、气
候出版物研究及与内部利益相关方接触,评估了公司业务以及既有设
施的气候相关风险和机遇。我们以自身低碳运营为起点,通过供应商
碳管理能力培训、碳数据与目标管理、减碳项目推进等措施积极推进
产品及价值链的低碳转型,并致力于通过科技创新和技术变革加速构
建净零价值链,与上下游合作伙伴共同打造绿色生态圈。
(二)温室气体减排目标及碳足迹
1、温室气体减排目标
通过近年来的深入实践,我们意识到温室气体的减排效果受多种
因素影响。泰隆电力的业务规模、能源供给组合、供应商选择和核查
标准等因素均切实影响着泰隆电力的温室气体排放量,使其呈现上升
或下降的波动。尽管如此,我们仍致力于将清洁技术应用于运营和产
品中,并不断检视温室气体排放指标与业务规模的关系,继续对我们
的进展和实践保持透明。
面向全球 2050 净零愿景,我们将持续降低范围 1 和范围 2 的


隆电力将立即启动内部调查程序,对违规行为进行深入调查。根据调
查结果,公司将采取不同措施消除违规行为带来的影响,包括但不限
于解除违规合同、为受影响人员提供补救和支持等。我们致力于解决
大学毕业生就业困境,利用多种方式为应届生搭建就业平台。本年度,
泰隆电力进一步完善了招聘和用工流程。我们亦设立了内推机制,并
规范了二次雇佣的流程。
4、多元化与包容性
泰隆电力始终致力于打造多元平等的职场环境,以开放包容的环
境加速创新涌现。我们倡导接受不同和独特的观点,并以此为原则提
供多种工具和资源以构建多元化的工作氛围,打造多元、包容、文化
交流的职场。
(1)承诺
我们为不同国籍、民族、年龄、性别、信仰和文化背景的员工提
供包容、公平的发展和晋升机会,尤其关注弱势员工的职业发展,努
力促进多元平等、包容开放的职场环境。
我们设立了职场性骚扰预防机制,专注于支持女性员工在职场、
家庭方面的权益和健康福祉。我们每年为女性员工设置专项表彰活动,
以提高员工的平等意识,防止可能损害平等文化的无意识偏见。本年
度泰隆电力开展了一系列关怀女性员工的文娱活动,举办了关于女性
健康的讲座。
(2)包容性实践
我们重视本地人才的技能和资源对泰隆电力业务发展的价值,并
通过聘用本地人才促进当地就业。同时泰隆电力食堂充分考虑不同民
族和地区的饮食习惯,提供多样化的食品选择,以满足不同文化背景
员工的需求。本年度,泰隆电力食堂拓展了员工的用餐选择,为员工
提供营养均衡、丰富多样的菜品,持续关注员工的饮食健康。泰隆电
力根据运营所在地的文化和人群特征,定制化地布置办公空间,并提
供符合当地习俗的礼品和饮食。
(二)员工健康福祉
1、营造安全工作环境
我们始终相信,人是泰隆电力最宝贵的财富。环境、健康和安全
(EHS)是公司发展的重要基石和核心竞争力。我们在满足运营地相
关法律法规要求的同时,持续营造良好的 EHS 管理文化氛围,致力
于让每个员工都能在健康安全的环境中工作生活。
(1)EHS 管理体系
我们全面建立了 EHS 管理体系,公司持续实施、推广、监督和
改进 EHS 政策和管理措施。在制度上,为适应新增的业务场景,我
们增加了安全规范、制度文档、应急预案和相应的执行文档,并针对
外部承包商搭建了 EHS 管理手册及相关文档。在人员管理上,我们
通过对工作场所风险源的识别和整改,实现安全风险闭环管理,避免
事故发生,消除重大隐患,本年度安全隐患按时整改闭环率达到
100%。
本年度,泰隆电力完成了 ISO 45001 和 ISO 14001 体系认证,
覆盖了公司所有相关产品。2023 年全年,我们实现了零重大 EHS 责
任事故、零重大损失、零火灾、零环境污染和社会声誉重大事件、零
职业病或职业健康危害事件。
本年度,我们组织了 EHS 专家培训项目,新增 20 位 EHS 内
审员通过培训并取得第三方认证的专业资格证书。截至 2023 年末,
公司累计有 42 位 EHS 内审员获得认证,有效提高了内部 EHS 审计
的质量和能力。
(2)EHS 风险管理
泰隆电力识别潜在 EHS 风险、展开季度内审工作,利用 LEC54
方法评估风险发生的可能性与严重性,制定并实施有效的风险管理措
施,覆盖了泰隆电力所管辖范围内的各个生产和业务运行领域。我们
通过定期巡检、监测和评估,确保风险管理措施全面有效运行。2023
年,公司开展了季度审核和 EHS 安全专项检查,针对发现的隐患问
题我们进行立即整改,按期整改完成率 100%。
(3)健康安全措施
本年度,我们持续通过配置专业人员和健康安全设备、组织急救
演练、增强危险区域管理的方式,保障员工身心健康。
 建立职工定期体检制度,关爱职工身体健康。
 设立安全员,定期对员工进行安全培训,定期对设备、工
作情况进行安全巡查、监督。
 定期进行安全生产大检查,主要从设备设施安全运行专项
检查、特种设备安全检查、冬季火灾防控消防检查、交通车辆及
装卸流程、生活区安全检查、行政办公楼安全用电检查。重点检
查各区域消防器材、应急物资的配备情况;电源私拉乱接现象;
食堂、行政办公楼等用电用气和消防安全管理情况等。
 在对员工健康可能造成潜在危险的区域(如实验室)设置
警示牌,设置区域进入权限。
(4)应急措施
泰隆电力已建立起全面的应急管理体系,有效管理和应对包括自
然灾害、事故灾害、公共卫生事件及社会安全事件在内的各种突发情
况。本年度,完善了我们的应急管理体系,有效减少了突发事件对经
济、社会和环境造成的损失。我们亦制定了综合的紧急响应计划,将
其纳入新员工的培训课程中,实现了 100%覆盖。
(5)职业病防治
泰隆电力秉承「以人为本」的思想,高度重视员工的身体健康和
职业病防治工作。我们依据泰隆电力职业健康管理体系,通过现场风
险评估、防控措施制定、健康监测、监督检查等方式,确保员工免受
职业病和有害因素的侵害。同时,我们开展了职业健康培训教育活动,
提高了员工的职业病防治意识和自我保护能力,作业人员持证上岗率
始终保持在 100%。
(6)EHS 培训与活动
泰隆电力致力于提供全面的环境、健康和安全培训及相关活动,
确保员工了解与其工作相关的风险和最佳实践。2024 年,我们面向
不同职级的员工提供了丰富的 EHS 培训,包括操作安全培训、消防
安全培训、交通安全教育、反诈培训、法治安全教育、急救教育、用
电安全等,培训群体覆盖全体员工,全年累计培训达 10 余次。
为提高员工对 EHS 管理的重视程度,完善泰隆电力的应急管理
体系。我们面向公司全员开展了应急管理体系培训,采用邀请专业老
师授课的方式,为员工提供实战应急技巧课程。
泰隆电力积极与各应急主管部门合作,开展消防、交通安全相关
活动。2024 年,我们通过开展消防疏散演练、观看影视资料、实际
操作灭火器以及举行有奖知识问答等活动,提升了员工应对火灾的能
力。
2、薪酬与福利
泰隆电力坚持「全面薪酬」与「以绩效为导向」的薪酬理念,通
过制定完善的薪酬体系与奖励机制,为员工提供有竞争力的薪酬待遇。
泰隆电力《员工手册》中明确提出员工薪酬与激励的设置机制,便于
员工理解薪酬构成。
(1)薪酬方案
泰隆电力致力于公平公正地支付薪酬。我们每年评估薪资水平,
确保薪酬的公平性。高级管理层每年对公平性有关指标的薪酬情况进
行分析,并在年度审查中依据市场竞争力和公平性进行必要的薪资调
整。
(2)员工福利
泰隆电力秉持 “以人为本、共生共赢” 核心理念,全面守护员工
权益与成长。公司严格恪守法律法规,为全体员工足额缴纳五险一金,
筑牢法定权益底线;同步配套包吃包住、免费通勤班车等生活保障,
叠加交通补助、通讯补贴、高温补贴、餐补、房补及工龄、职称专项
津贴,精准降低员工生活成本,同时落实加班补助、带薪年休假等权
益,确保员工劳动回报与休息权充分保障;在激励福利方面,打造多
元化激励机制,涵盖全勤奖、传统节日福利、年底双薪、年终分红,
更推出股权激励计划,让员工深度共享公司作为新三板挂牌企业的发
展红利,同步配置年度免费体检、员工团体旅游等福利,兼顾员工身
心健康与休闲需求,提升幸福感与归属感;职业发展维度,紧扣公司
智能电力设备与电力工业互联网服务转型战略,建立 “管理序列 +
专业序列” 双通道晋升体系,推行带薪培训制度,针对高层管理者提
供高校进修深造机会,为中层员工搭建 “走出去交流 + 请进来授课”
的经验分享平台,为基层技术工人、营销人员开展岗位实操、技能提
升专项培训,搭配岗位工资与绩效工资联动的薪酬结构,为不同岗位
员工铺设清晰成长路径,实现个人价值与企业发展同频共振;聚焦员
工全生命周期需求,除基础生活福利外,常态化开展员工关怀活动,
建立困难员工帮扶机制,以细节化、暖心化举措传递企业温度,为企
业高质量发展凝聚稳定人才力量,实现企业与员工长期共赢。
(3)员工激励
泰隆电力重视人才的长期激励,建立了完善的激励机制和晋升通
道,为员工提供了广阔的发展空间和机会。泰隆电力亦重视对创新与
知识产权的激励,鼓励员工积极参与科技创新活动,为公司的长远发
展注入了源源不断的活力。公司充分利用研发平台,加强与高校、科
研机构的合作与交流,引进和培养更多的高层次创新型人才。
(4)员工沟通
泰隆电力坚持通过多种渠道支持员工表达诉求和行使权力,确保
员工声音得到倾听和尊重。为此,我们建立了包括工会、人力资源伙
伴、泰隆电力举报投诉渠道在内的多元化沟通机制,旨在营造一个开
放、平等的工作环境,并鼓励员工积极参与到公司的发展和决策过程
中,共同构建和谐、尊重和包容的工作环境。
我们积极组织各种形式的活动,如组织能力调研、工会集体谈判,
以促进员工与管理层之间的有效沟通。我们承诺,保障员工在表达诉
求和行使权力时,不会遭受歧视、报复、骚扰或任何不利待遇。这一
承诺贯穿于公司所有层面的操作和决策中。在处理员工诉求和问题时,
泰隆电力考虑到不同地区的劳动实践和文化差异,通过诚实且建设性
的对话,努力寻找解决问题的最佳方案。
我们相信,通过这种方式可以更好地理解员工的需求,促进企业
文化的健康发展,同时增强员工的归属感和满意度。
(二)人才培养与发展
1、绩效评估管理
泰隆电力制定了完善的绩效管理机制确保人才评定的公平性、激
发员工的活力。在公司日常运营中,泰隆电力全体员工通过运用绩效
评价机制,以年度、季度、周度三层时间维度,将团队和个人对项目
的未来提升想法与当前任务表现对齐。绩效评价机制不仅帮助泰隆电
力全体员工了解组织、团队、协作方工作进度,评估自己的贡献,确
保精力投入到重点事项,也让员工时刻了解自身成绩,随时设置富有
挑战的目标,以激发员工内在动力。
我们每半年或一年邀请员工进行自我评价、主管评价、部门评价、
公司评价等多维度绩效考核,以评价员工考核期内的绩效表现和个人
成长,促进员工的职业发展,确保团队管理的整体性。
同时,员工可以通过绩效申诉机制进行申诉与反馈,以保障员工
的绩效评价公平客观、绩效薪酬合理可靠。我们亦制定了严格的保密
制度确保申诉过程、申诉人信息及隐私的安全。
泰隆电力为员工提供了公平、开放和畅通的晋升通道。对于符合
考核标准的员工,我们为其提供公平的常规晋升机会。同时,我们也
为做出重大贡献的员工提供激励机制和奖励晋升通道。
2、培训与能力发展
我们以“全方位培养泰隆电力人才、高效率提升组织能力”人才
发展理念为指引,致力于全方位、体系化、高效率地培养泰隆电力人
才。我们提供包括专业技能、企业文化、管理技能等方面的课程,通
过提升员工的职业素养、专业能力和领导力,解决业务问题、提升组
织能力,推动实现泰隆电力战略发展目标。
泰隆电力十分重视通过培训协助新员工融入泰隆电力,并迅速提
升其职业与专业技能。泰隆电力持续开展针对全体新员工以及实习生
的培训,以帮助新员工更快地了解公司文化及规则制度,增强员工对
公司文化的理解以及团队归属感。
二、产品责任
(一)产品创新
1、研发投入与体系建设
泰隆电力每年将营业收入的 6%~7% 投入研发,显著高于行业
平均水平,为技术创新提供坚实资金保障。公司建立了省级研发中心
“河南省智能变配电装备工程研究中心”,长期专注变压器攻关。同
时与华中科技大学、北京航空航天大学、北京科技大学、西安电子科
技大学等高校及科研院所开展产学研合作,整合外部智力资源,加速
科研成果转化。
2、创新成果与专利转化
截至目前,泰隆电力累计获得专利 39 项,其中发明专利 12 项,
实用新型 25 项,同时并申请软件著作权 9 项,形成一系列具有自主
知识产权的产品与技术。
3、数字化转型与智能制造
泰隆电力公司拥有门类齐全、工艺精良、技术先进的加工、焊
接、探伤、检测设备、其它专用设备及生产流水线。包括数控剪板机、
数控折弯机、数控转塔冲床、光纤激光切割机、铁芯自动绕线机、变
压器真空干燥及真空流油二合一设备、自动排线绕线机、数控等离子
切割机、全自动多功能电脑剥线机、变压器综合实验系统、绝缘油介
电强度测试仪、绝缘油介损及电阻率自动测试仪、绝缘油微水测试仪、
高压开关机械特性测试仪、工频耐压测试仪、综合保护测试仪等 20
多种控制测试设备等。通过网络远程连接到鑫泰隆 MES 管理平台,
49实时监测生产线的生产状况。公司引进金蝶 KIS 系统,包括财务,
仓库、采购等模块,对生产中的人、物、数据进行管理。采用最新的
设计工具软件,在计算机辅助设计方面采用 AutoCAD、EPLAN 软件、
SolidWorks 二维/三维设计软件,有效提高了设计效率和设计的精确
性,显著缩短了产品的开发周期。鑫泰隆 MES 管理平台与公司的管
理系统 ERP 进行集成通过数据实时传送,实现物料配送自动化、产
品信息可追溯,使得公司在整个电力设备行业变压器生产技术方面具
有显著的优势。
(二)产品质量
泰隆电力建立了行业内领先的“全项国标”质量保障体系,确保
产品从设计到出厂全过程的质量可控性。原材料环节通过严格的资质
审核与质量评估,建立原材料溯源机制,从源头保障产品质量。生产
环节每道工序建立明确的操作规程和质量标准,通过 MES 系统的引
进保证生产全程把控,确保实现生产流程的标准化和规范化,确保产
品的一致性和可靠性。质量检测环节配备精密检测设备,保证产品合
格出厂。
(三)服务质量
泰隆电力将客户反馈视为产品持续改进的宝贵资源,建立了完善
的客户反馈机制、产品追溯体系和持续改进流程,确保产品全生命周
期的责任担当。建立专业的服务队伍,从售前、售中、售后的交货、
调试送电、设备维护管理、技术服务、用户技术培训等各方面,保证

顾客能得到最好的服务,让顾客满意放心。


泰隆电力会根据实际情况决定暂停或终止与该供应商的合作关系。
 泰隆电力采购部门的高级管理层或公司的高级管理层将直
接与供应商进行沟通。
(4)EHS 审核
泰隆电力持续加强对承包商、供应商 EHS 管理工作的审核。为
强化承包商的安全合规意识,我们建立了相关方施工安全管理程序,
从制度上确保了承包商工作的安全性。我们对进场的每一位承包商人
员实 施严格的安全资料审查,审查通过后方可作业。
我们对承包商实施严格的过程管理,及时通报潜在安全隐患点并
要求承包商整改。泰隆电力严格管理临时动火、高空作业等高风险活
动,并对承包商开展安全审核。本年度,承包商安全审核通过率达到
100%,确保了泰隆电力承包商安全的工作环境。泰隆电力采用自检、
抽检相结合的方式对供应商进行 EHS 审核,对未达标的供应商,泰
隆电力将终止合作。
(三)供应商赋能
本年度,我们与关键一级供应商开展了 ESG 能力建设专项工作,
就气候变化管理、排放或污染潜力、循环经济实践、员工培养、劳工
权益举措、反腐败、反贿赂、利益冲突或反竞争行为、供应链管理等
可持续发展议题进行沟通、赋能及项目合作,特别是在避免污染、最
小化排放、提高全生命周期产品的资源效率方面取得了关键进展。
四、社会影响
泰隆电力在配电开关控制设备生产领域不断发展,积极践行企业
社会责任,对当地及行业产生了广泛而深远的社会影响。积极参与志
愿服务、紧急救灾、扶危济困等社会公益活动,以实际行动回馈社会,
增进社会福祉。
(一)脱贫攻坚
公司在总经理王红刚的带领下,坚决响应国家、省、市、县扶贫
开发的重大部署安排,积极落实区政府的帮扶举措,精心安排,悉心
布置,有效保证各项扶贫措施进行,具体如下:1.与新乡高新技术产
业开发区管委会及贫困户签订三方协议,我司作为高新区的带贫企业
参与支持高新区的扶贫带贫工作,同时实时行动资助贫困户,为其提
供公益性岗位,每月发放 500 元的公益性岗位报酬,增加其收入。2.
对扶贫工作,董事长每年列出专项资金资助困难干部群众。郭小庄村
的老党员、老干部郭金营家庭困难,为修缮漏雨的房屋欠下外债,在
得知此情况,委派公司副总经理一行到郭金营家中慰问,为其解决困
难。
(二)爱心捐款
卫辉市 2021 年“7·20”事件遭遇超强降雨,造成城内积水严重,
同时也给当地人民造成巨大的财产安全。河南泰隆电力设备股份有限
公司陆续捐赠 84 消毒液物资以及善款全部用于防汛救灾,体现其“一
方有难八方支援”的奉献精神和社会担当。
(三)疫情阻击
面对疫情的严峻形势,2020 年 1 月 30 日河南泰隆电力设备股份
有限公司向新乡高新区关堤乡捐款 1 万元。2 月 3 日,公司向新乡高
新区慈善协会捐赠 500 个一次性口罩和 50 公斤 84 消毒液,用于新乡
高新区抗疫工作。
并且公司密切关注疫情发展,为保障用户的安全用电,在这个特
殊时期,公司的电力智慧云平台起到了重要作用,为用户提供了安全
可靠的配电设备远程实时巡查手段。电力管理人员无需到配电室,通
过手机就能每天巡查各种配电设备的基本情况。实现了远程实时监控、
故障预警、快速定位及处理等全天候在线监测,还为用户提供能耗分
析、用能方案优化、节约用能措施等数据和方案,做到了“科技保电、
安全高效”。同时,公司运维人员时刻关注线上预警信息,并时刻准
备进行电力抢修,公司利用”线上监测预警+线下智能运维”新的服
务方式, 使电力设施的“被动抢修”转变为“主动运维”。
在企业复工后组织更多捐赠,2 月 7 日,河南泰隆电力设备股份
有限公司子公司新乡中石大海泰丰清洁能源有限公司,向新乡红旗区
慈善协会捐款 1 万元,用于新乡红旗区抗疫工作。此次捐款,也是泰
隆公司在新乡的第三次捐款捐赠,已累计向新乡捐款 2 万元,捐赠
500 个一次性口罩和 50 公斤 84 消毒液防控物资,以实际行动助力新
乡市新型冠状病毒感染的肺炎疫情防控工作。全面贯彻落实市委、市
政府的各项决策部署,与社会各界共同抗击疫情。
4.2.3 治理
一、治理结构
我们始终相信良好的治理是企业长远发展的保障。持续完善的
ESG 管理体系,有利于泰隆电力的健康持续发展。公司通过高效的
60风险管理和控制机制,主动识别与 ESG 相关的重大风险,并制定降
低这些风险的策略,以指导其运营和业务的可持续发展。
董事会通过工作汇报的形式听取相关 ESG 工作的进展,并监督
ESG 措施的实施情况。泰隆电力总经理与其他高层管理人员共同领
导可持续发展委员会,该委员会由 ESG 相关管理人员组成,负责识
别与 ESG 相关的风险,制定可持续发展的战略、目标、计划并审查
实施结果。可持续发展委员会每半年向董事会企业管治委员会汇报公
司 ESG 工作,回顾上一阶段的目标完成情况和成果,并为下一阶段
的工作计划和目标提出建议。在执行层面,ESG 工作组负责协调公
司内外部资源,指导并支持职责部门落地行动计划,呈报绩效。同时,
ESG 工作组按照季度召开例会,分享和讨论与可持续发展相关议题的
进展及对业务的影响。
通过上述全面的治理和执行机制,泰隆电力加强了在环境保护、
社会责任和企业治理方面的表现,提高了 ESG 实践的有效性,为公
司的长远发展奠定了坚实基础。





2、董事会多元化
泰隆电力深知保持董事会成员多元化(包括性别多元化)裨益良
多,亦认可提升董事会多元化对维持公司竞争优势、吸引人才、留任
及激励雇员的重要性。我们已实施董事会多元化政策,并依据该政策
在提名委员会审查、评估董事会构成时将董事会成员的多个方面纳入
考量,包括但不限于性别、年龄、文化教育背景、专业资质、技能、
知识、行业和地区经验。 我们的提名委员会亦将定期讨论并商定实
现董事会多元化的可衡量目标,并就此向董事会提出建议以供采纳。
报告期内,泰隆电力董事会审查了董事会多元化政策的实施工作
并认为其已步入正轨。我们的董事来自不同年龄段,有不同行业及领
域的经验,证实了董事会多元化政策的实施。
公司亦致力于确保制订合理的各级招募及选拔常规,令各类候选
人均可纳入考虑。提名委员会须向董事会汇报相关结果并提出建议,
帮助完善泰隆电力的企业策略,确保董事会维持平衡的多元化组成。
(二)商业道德
1、商业道德管理体系
泰隆电力始终坚持合法、合规且符合道德规范的经营理念。我们
持续加强公司职业道德管理工作,公司最高管理层听取重大项目工作
汇报,对公司职业道德方面的工作进行规划、监督和开展员工教育。
泰隆电力企管中心负责公司职业道德建设、制度完善、意识宣贯、利
益冲突评估、违规违纪问责、投诉举报管理等监察工作,并由企管中
心负责人定期向董事会进行工作汇报。
632、反贪腐与反贿赂
泰隆电力始终倡导「阳光、公正、透明、廉洁」的职场文化,始
终秉承对腐败「零容忍」的态度,做到反贪腐管理「全覆盖、无禁区」。
泰隆电力的反贪腐管理严格遵守「严禁行贿受贿」「严惩职务侵占」
「禁止人事腐败」「避免利益冲突」的四条高压线。
本年度,在规范的内部管理制度和完善的问责体系下,人事部门
与公司外聘法务人员共同更新了《员工手册》中安全、反腐败相关条
款,评价对《员工手册》《员工行为准则》《泰隆电力诚信廉洁守则》
等管理办法的执行情况。公司的《员工手册》明确要求员工的业务行
为需遵守相关法律法规和道德规范,并为员工遵守相关规范提供指引。
泰隆电力重视对员工、供应商、承包商及合作伙伴等所有相关角
色的反贪腐培训工作。面向公司内部的关键岗位(包括供应链、采购
链等)、总经理后备干部及其他高职级岗位,我们开展了专项培训。
2024 年,泰隆电力组织了 6 场职业道德与安全、利益冲突、廉洁自
律教育培训,培训覆盖了 100% 的管理层人员及在职员工,其中管
理层开展了 1 场反贪腐培训。
泰隆电力要求每位员工在工作中以合法合规、合乎道德的方式开
展业务。本年度,泰隆电力未发生与腐败相关的法律诉讼事件。我们
为外部和内部人员分别开放了不同的举报渠道,专门建立举报人管理
体系,确保举报渠道安全、畅通、可靠、有效。外部举报人若发现或
怀疑泰隆电力员工存在任何违规行为,可通过官方渠道向泰隆电力举
报包括行贿受贿、违规提供/收受礼品或招待、利益侵占、虚假报销、
64财务舞弊等在内的违规行为。在公司内部,公司设立了举报电话、举
报信箱、举报电子邮箱。
为了更好地保护和奖励举报人,公司制定了《泰隆电力举报人保
护和奖励办法》,支持泰隆电力的员工、供应商、承包商及合作伙伴
积极参与“阳光、公正、透明、廉洁”监督体系的建设。
3、反洗钱
泰隆电力秉承风险为本的原则,严格遵守《中华人民共和国反洗
钱法》和中国人民银行《法人金融机构洗钱和恐怖融资风险自评估指
引》以及其他运营所在地适用的法律法规与惯例,全面履行境内外的
反洗钱和反恐怖融资义务,做好客户身份识别、大额和可疑交易识别、
可疑交易上报及培训宣传工作。泰隆电力遵照相关法律法规的规定,
公司各层级积极履行反洗钱职责,将洗钱和恐怖融资风险管理纳入管
理层议事范畴。本年度,公司审计显示泰隆电力未发生洗钱活动。
4、知识产权保护
泰隆电力致力于以创新驱动发展,坚持创新与品质并举,通过知
识产权实践将技术创新成果大众化、普惠化。得益于知识产权实践,
泰隆电力的创新更有动力和保障。本年度,泰隆电力重视知识产权制
度与体系的建设,建立了强有力的知识产权保护体系,以开放友好的
形式保护自身的知识产权,同时尊重他人的知识产权。泰隆电力知识
产权管理体系涵盖专利、商标、开源、数据与隐私等多个领域。
截至报告期末,泰隆电力取得专利 39 项,其中发明专利 12 项,
实用新型 25 项,软件著作权 9 件。